欢迎进入
多多28
官方网站!
热搜:
生物多样性
2022
碳中和
十三五
上海市环境
申报
大气
报告
医疗废物
环保服务
首页
关于协会
协会简介
协会章程
组织机构
会员服务
示范与推广
认证服务
会展会务
动态信息
环境要闻
协会动态
党建风采
公示通知
政策法规
培训通知
产业调查
生物安全
VOCs2.0
证书查询
会员证书查询
认证证书查询
信用等级评估
会员之窗
走进会员
人才交流
招聘信息
专业委员会
建筑环境控制与健康专业委员会
物理污染防治专业委员会
大气污染防治专业委员会
长三角绿色发展专业委员会
智慧环境专业委员会
固废处置与资源化专业委员会
水污染防治专业委员会
土壤污染防治专业委员会
第三方环保服务(环保管家)专业委员会
应对气候变化专业委员会
排污许可技术管理专业委员会
废弃物海洋倾倒污染防治专委会
机动车污染防控专业委员会
加入协会
联系我们
下载
首页
>
动态信息
>
公示通知
动态信息
环境要闻
协会动态
党建风采
公示通知
政策法规
培训通知
产业调查
生物安全
VOCs2.0
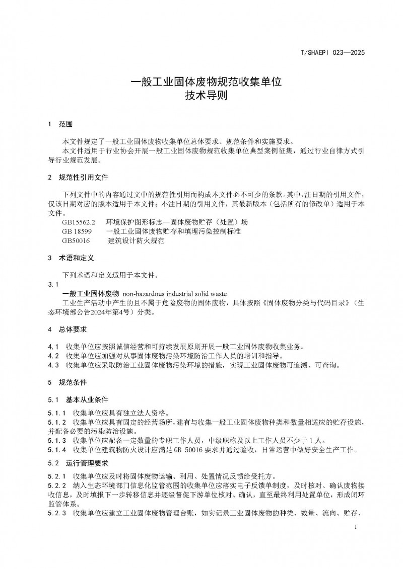
标准发布 | 团体标准《一般工业固体废物规范收集单位技术导则》
日期:2025-09-30 浏览:
26
由多多28组织编制的团标《一般工业固体废物规范收集单位技术导则》已经完稿。
意见及建议联系人:
多多28 余巍
13564606417(微信同号) yuwshaepi@126.com
热点排行
1
包装印刷行业VOCs污染防治如何从“头”做起?
2
VOCs治理|减排量核算专项技能培训,开班通知
3
【开课通知】2023年度生态环境保护专业助理工程师继续教育专业科目面授课程培训通知
4
上海市环保用微生物菌剂环境安全评价结果公示 (更新至2023年2月)
5
上海市重点行业企业挥发性有机物深化治理项目减排量核算技术专项培训(第二期)考试合格和培训人员名单公告
6
生态环境部太湖东海局金左文副局长一行赴多多28调研
7
“土壤污染防治专委会”顺利揭牌 探索土壤污染防治新发展
8
EHS总动员 普法服务再升级
9
25个重点城市出台生活垃圾管理法规 专家建议开展区域协同立法统一垃圾分类标准